贵阳品茶spa论坛,贵阳楼凤茶楼论坛,贵阳品茶喝茶工作室

江苏高等教育网

Jiangsu Higher Education Network

主办:江苏省高等教育学会
协办:南京信息工程大学 / 苏州工业园区服务外包学院
当前位置:首页高教信息学术课题正文

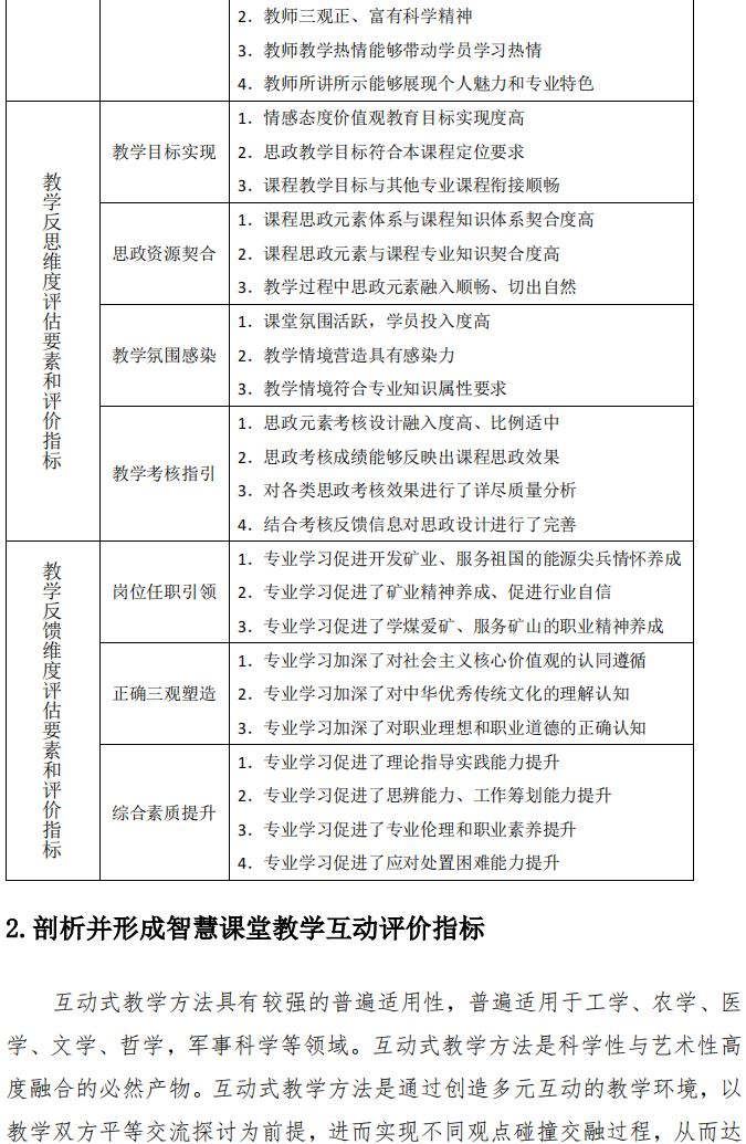
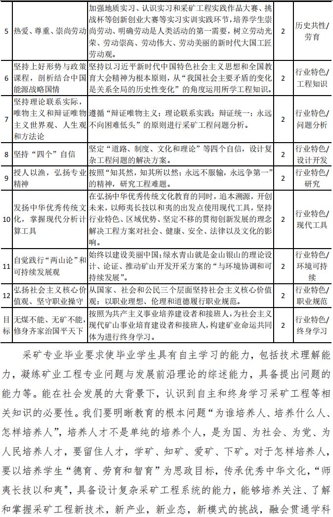
大数据时代教学质量智慧评价关键技术与实践

来源:中国矿业大学作者:郑西贵发布:2024-03-12 16:35分享:

中国矿业大学郑西贵 主持完成了2021年江苏高校“教学研究工作”专项课题“大数据时代教学质量智慧评价关键技术与实践”(课题编号:2021JSJY106),课题组主要成员:赵才智、张吉雄、屠世浩、张东升、万志军、姚强岭、巩思园、徐营、袁永、胡国忠(前10)。










联系地址:北京西路15号(210024) || 联系电话:025-83300736 || 苏ICP备14027130号-1
主办单位:江苏省高等教育学会
苏公网安备 32010602010156号